3.11. Android Service (Service)

发布时间 : 2025-10-25 13:33:23 UTC      

Page Views: 40 views

A service is a component that runs in the background and performs long-running tasks that do not require user interaction. Even if the application is destroyed, it still works. The service basically consists of two states-

Status

Description

Started

An application component of Android, such as an activity, starts a service through startService (), then the service is in a Started state. Once started, the service can run indefinitely in the background, even if the component that started it has been destroyed.

Bound

When the application component of Android binds the service through bindService (), the service is Bound state. Bound stateful services provide a client-server interface to allow components to interact with services, such as sending requests, getting results, and even communicating across processes through IPC.

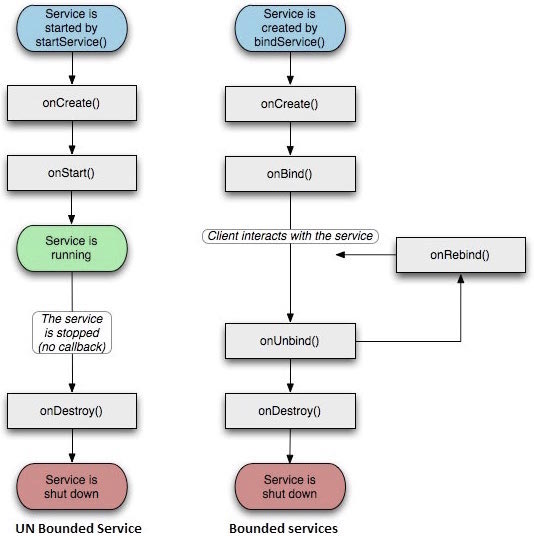
The service has a lifecycle approach that can monitor changes in the state of the service and perform work at the appropriate stage. The figure on the left below shows when the service passes through startService() The life cycle when it is created, and the figure on the right shows when the service passes through bindService() The life cycle when it is created:

image29

To create a service, you need to create a service that inherits from the Service The Java class of the base class or its known subclass. Service The base class defines different callback methods and most important methods. You don’t need to implement all callback methods. Even so, it is important to understand all the methods. Implementing these callbacks ensures that your application is implemented in the way users expect it to be.

Callback

Description

OnStartCommand ()

This method is called when other components, such as activities, call startService () to request that the service be started. If you implement this method, it is your responsibility to stop the service through the stopSelf () or stopService () method when the work is done.

OnBind

This method is called when other components want to bind the service through bindService (). If you implement this method, you need to return the IBinder object to provide an interface so that the customer can communicate with the service. You must implement this method, and if you do not allow binding, return null directly.

OnUnbind ()

The system invokes this method when the customer interrupts all special interfaces published by the service.

OnRebind ()

This method is called when the new client is connected to the service and it has previously been disconnected through onUnbind (Intent) notification.

OnCreate ()

This method is called when the service is first created through onStartCommand () and onBind (). This call requires an one-time installation.

OnDestroy ()

Your service needs to implement this method to clean up any resources, such as threads, registered listeners, receivers, etc.

The following main service demonstrates the life cycle of each method-

package com.runoob.androidservices;

import android.app.Service;
import android.os.IBinder;
import android.content.Intent;
import android.os.Bundle;

public class HelloService extends Service {

    /** 标识服务如果被杀死之后的行为 */
    int mStartMode;

    /** 绑定的客户端接口 */
    IBinder mBinder;

    /** 标识是否可以使用onRebind */
    boolean mAllowRebind;

    /** 当服务被创建时调用. */
    @Override
    public void onCreate() {

    }

    /** 调用startService()启动服务时回调 */
    @Override
    public int onStartCommand(Intent intent, int flags, int startId) {
        return mStartMode;
    }

    /** 通过bindService()绑定到服务的客户端 */
    @Override
    public IBinder onBind(Intent intent) {
        return mBinder;
    }

    /** 通过unbindService()解除所有客户端绑定时调用 */
    @Override
    public boolean onUnbind(Intent intent) {
        return mAllowRebind;
    }

    /** 通过bindService()将客户端绑定到服务时调用*/
    @Override
    public void onRebind(Intent intent) {

    }

    /** 服务不再有用且将要被销毁时调用 */
    @Override
    public void onDestroy() {

    }
}

3.11.1. Example

This example will show you how to create your own Android service through simple steps. Follow these steps to modify the Android application you created earlier in the Hello World instance section:

The following is the main activity file src/com.runoob.androidservices/MainActivity.java What is modified by the file. This file contains all the basic lifecycle methods. We added startService() And stopService() Method to start and stop the service.

package com.runoob.androidservices;

import android.app.Activity;
import android.os.Bundle;
import android.view.Menu;


import android.content.Intent;
import android.view.View;

public class MainActivity extends Activity {

    @Override
    public void onCreate(Bundle savedInstanceState) {
        super.onCreate(savedInstanceState);
        setContentView(R.layout.activity_main);
    }

    @Override
    public boolean onCreateOptionsMenu(Menu menu) {
        getMenuInflater().inflate(R.menu.menu_main, menu);
        return true;
    }

    // Method to start the service
    public void startService(View view) {
        startService(new Intent(getBaseContext(), MyService.class));
    }

    // Method to stop the service
    public void stopService(View view) {
        stopService(new Intent(getBaseContext(), MyService.class));
    }
}

The following is src/com.runoob.androidservices/MyService.java The content of. This file can implement one or more service association methods based on requirements. For newcomers, we only realize onStartCommand() And onDestroy() -

package com.runoob.androidservices;

import android.app.Service;
import android.content.Intent;
import android.os.IBinder;
import android.widget.Toast;

public class MyService extends Service {

    @Override
    public IBinder onBind(Intent arg0) {
        return null;
    }

    @Override
    public int onStartCommand(Intent intent, int flags, int startId) {
        // Let it continue running until it is stopped.
        Toast.makeText(this, "服务已经启动", Toast.LENGTH_LONG).show();
        return START_STICKY;
    }

    @Override
    public void onDestroy() {
        super.onDestroy();
        Toast.makeText(this, "服务已经停止", Toast.LENGTH_LONG).show();
    }
}

The following will be modified AndroidManifest.xml Files. Add here Tags to include our services:




    

    

        

            
                
                
            

        

        

    


   

The following is res/layout/activity_main.xml The contents of the file, which contains two buttons:

<RelativeLayout xmlns:android="http://schemas.android.com/apk/res/android"
    xmlns:tools="http://schemas.android.com/tools" android:layout_width="match_parent"
    android:layout_height="match_parent" android:paddingLeft="@dimen/activity_horizontal_margin"
    android:paddingRight="@dimen/activity_horizontal_margin"
    android:paddingTop="@dimen/activity_vertical_margin"
    android:paddingBottom="@dimen/activity_vertical_margin" tools:context=".MainActivity">

    <TextView
        android:id="@+id/textView1"
        android:layout_width="wrap_content"
        android:layout_height="wrap_content"
        android:text="Android 服务实例"
        android:layout_alignParentTop="true"
        android:layout_centerHorizontal="true"
        android:textSize="30dp" />

    <TextView
        android:id="@+id/textView2"
        android:layout_width="wrap_content"
        android:layout_height="wrap_content"
        android:text="www.runoob.com"
        android:textColor="#ff87ff09"
        android:textSize="30dp"
        android:layout_above="@+id/imageButton"
        android:layout_centerHorizontal="true"
        android:layout_marginBottom="40dp" />

    <ImageButton
        android:layout_width="wrap_content"
        android:layout_height="wrap_content"
        android:id="@+id/imageButton"
        android:src="@drawable/ic_launcher"
        android:layout_centerVertical="true"
        android:layout_centerHorizontal="true" />

    <Button
        android:layout_width="wrap_content"
        android:layout_height="wrap_content"
        android:id="@+id/button2"
        android:text="启动服务"
        android:onClick="startService"
        android:layout_below="@+id/imageButton"
        android:layout_centerHorizontal="true" />

    <Button
        android:layout_width="wrap_content"
        android:layout_height="wrap_content"
        android:text="停止服务"
        android:id="@+id/button"
        android:onClick="stopService"
        android:layout_below="@+id/button2"
        android:layout_alignLeft="@+id/button2"
        android:layout_alignStart="@+id/button2"
        android:layout_alignRight="@+id/button2"
        android:layout_alignEnd="@+id/button2" />

RelativeLayout>
   

The following is res/values/strings.xml To define two new constants




    Android Services
    MainActivity
    Settings
    Settings


Let’s run the My Application application that we just modified. I assume that you have created AVD when you installed the environment. Open the active file in your project and click the icon in the toolbar to run the application in Android Studio. Android Studio installs the application on AVD and starts it. If all goes well, it will be displayed on the simulator window as follows:

image30

Now click the “start service” button to start the service, which will execute the onStartCommand() Method, a “service has started” message appears at the bottom of the simulator, as follows:

image31

Click the “stop service” button at the bottom to stop the service.

Principles, Technologies, and Methods of Geographic Information Systems

 102

In recent years, Geographic Information Systems (GIS) have undergone rapid development in both theoretical and practical dimensions. GIS has been widely applied for modeling and decision-making support across various fields such as urban management, regional planning, and environmental remediation, establishing geographic information as a vital component of the information era. The introduction of the “Digital Earth” concept has further accelerated the advancement of GIS, which serves as its technical foundation. Concurrently, scholars have been dedicated to theoretical research in areas like spatial cognition, spatial data uncertainty, and the formalization of spatial relationships. This reflects the dual nature of GIS as both an applied technology and an academic discipline, with the two aspects forming a mutually reinforcing cycle of progress.

Powered by Django & PostgreSQL (with PostGIS)

Steps

Description

1

Use Android Studio IDE to create an Android application and name it androidservices under the com.runoob.androidservices package. Similar to the Hello World instance chapter.

2

Modify the main active file MainActivity.java to add the startService () and stopService () methods.

3

在包com.runoob.androidservices下创建新的Java文件MyService.java。这个文件将实现Android服务相关的方法。

4

在AndroidManifest.xml文件中使用标签来定义服务。应用程序可以有一个或多个服务,没有任何限制。

5

修改res/layout/activity_main.xml文件中的默认布局,在线性布局中包含两个按钮。

6

Do not modify any constants in the res/values/strings.xml file. Android Studio pays attention to the string value.

7

Start the Android emulator to run the application and verify the results of the application’s changes.